Instance Verification Kit (IVK)

mutex lock @ [1210+47+/linux-3.19-rc1/drivers/rtc/interface.c]
Instance Signature: ops_lock

The Matching Pair Graph:


Function Name
Control Flow Graph (CFG)
Events Flow Graph (EFG)
Source Correspondence
rtc_dev_ioctl [5112+13+/linux-3.19-rc1/drivers/rtc/rtc-dev.c]
rtc_dev_update_irq_enable_emul [3387+30+/linux-3.19-rc1/drivers/rtc/rtc-dev.c]
rtc_initialize_alarm [10615+20+/linux-3.19-rc1/drivers/rtc/interface.c]
rtc_read_time [1137+13+/linux-3.19-rc1/drivers/rtc/interface.c]
rtc_set_alarm [10015+13+/linux-3.19-rc1/drivers/rtc/interface.c]
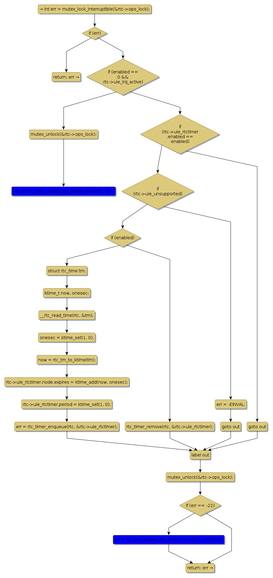
rtc_update_irq_enable [11960+21+/linux-3.19-rc1/drivers/rtc/interface.c]
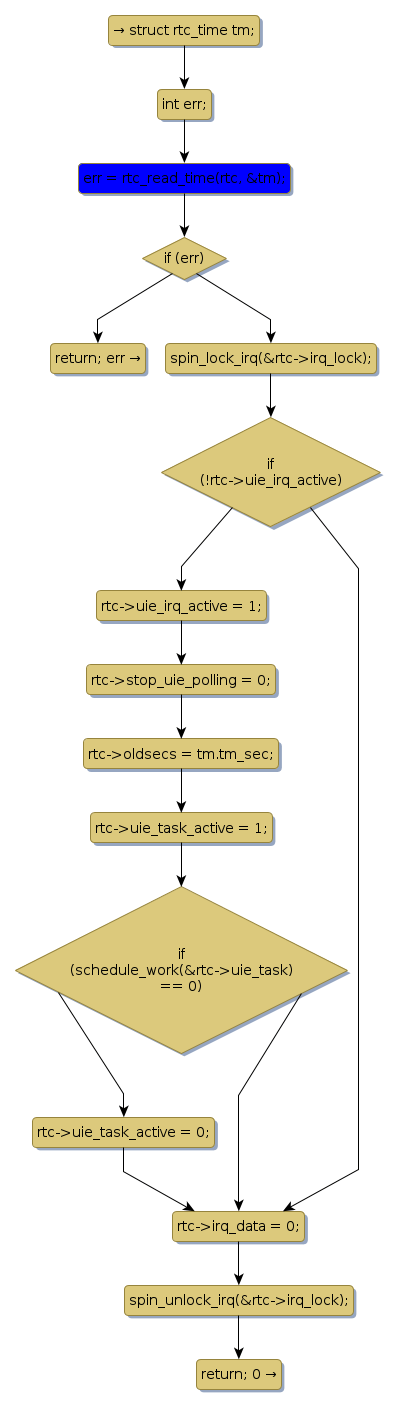
set_uie [2946+7+/linux-3.19-rc1/drivers/rtc/rtc-dev.c]